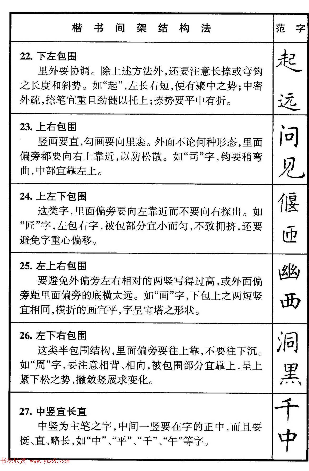
楷书偏旁部首写法要领+楷书间架结构50法(9) 2016/1/22 作者:书法欣赏 来源:www.yac8.com 阅读:163730 上一页跳页下一页 上一条 行书偏旁部首写法要领+行书间架结构49法 下一条 邓散木硬笔书法教材《钢笔字写法》